春节活动策划方案范文 v3.79下载
官方软件信息
- 软件名称春节活动策划方案范文 v3.79下载
- 支持语言简体中文
- 授权方式免费软件
- 更新日期2025年8月15日
- 文件大小50.7MB
- 下载文件名cjhdchfafw.zip
软件介绍
春节活动策划方案范文软件
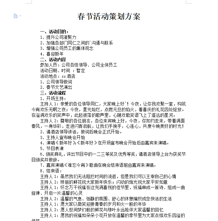
春节在即,非常多的人都在使用公司都会举办春节活动来庆祝,为了让活动更加规范有序的开展,小编特带来了这款春节活动策划方案范文,里面包含了春节活动的活动目的、活动内容、活动流程以及附录几大方面,源文件为Word格式,大家下载后可以自行修改。
春节在即,非常多的人都在使用公司都会举办春节活动来庆祝,为了让活动更加规范有序的开展,小编特带来了这款春节活动策划方案范文,里面包含了春节活动的活动目的、活动内容、活动流程以及附录几大方面,源文件为Word格式,大家下载后可以自行修改。
模板内容
1、节目表演单:各部门所报节目名、个数、参见表演人员名单及内容。
2、晚会注意事项:
1、做好彩排工作,彩排安排在正式晚会前两天,彩排次数2—3次。
2、第一次彩排看节目内容然后进行节目排序。
3、排好顺序以后要让主持人负责做节目串词、也可以让表演者自己想节目串词然后写张纸条上来再汇总。
4、第二遍彩排需要配合主持人、节目串词、按照排列好的节目顺序来一遍。
5、自第二遍彩排中请总负责人和各个节目负责人注意每个节目的衔接和退场、要紧凑该安排什么道具要做好准备。
6、第二遍排练完后、要考虑整台节目完了后是否要集体谢幕。放什么音乐说什么结束语、大家怎么上台都要做具体安排。
范文特点
1、活动策划具有大众传播性
一个好的活动策划一定会注重受众的参与性及互动性。有的活动策划会把公益性也引入活动中来,这本身既与报纸媒体一贯的公信力相结合,又能够激发品牌在群众中的美誉度。甚至活动的本身就具有一定的新闻价值,能够在第一时间传播出去,引起公众的注意。
2、活动策划具有深层阐释功能
广告本身所具有的属性,决定了它不可以采取全面陈述的方式来表现;但是,通过活动策划,可以用把客户需要表达的东西说得明明白白。因此,活动策划可以把企业要传达的目标信息传播得更准确、详尽。
3、活动策划具备公关职能
活动的策划往往是围绕一个主题展开的,这种主题大多是有关环保、节约能源等贴近百姓生活,能够获得广大消费者美誉度的:通过这些主题的开展,最大限度地树立起品牌形象,从而使消费者不单单从产品中获得使用价值,更从中获得精神层面的满足与喜悦:广告宣传尤其是公益广告的宣传有时也能够取得公关效应,但远不能与活动策划公关职能的实效性、立体性相比。
小编点评
春节活动策划方案范文包含了一系列活动方案的详细流程,大家可以直接下载源文件使用,里面的内容都是可以自行编辑的。
看了这么多,你下载了春节活动策划方案范文吗?想要下载最新软件就来非凡软件站好玩的游戏、简单易懂的软件教程、令人耳目一新的游戏玩法这里统统都有,更多精彩不容错过!
下载帮助:点击春节活动策划方案范文软件立即下载,解压后安装,一直点下一步,直到安装完成,再打开使用。
软件截图

版权声明
春节活动策划方案范文软件所展示的资源内容均来自于第三方用户上传分享,您所下载的资源内容仅供个人学习交流使用,严禁用于商业用途,软件的著作权归原作者所有,如果有侵犯您的权利,请来信告知,我们将及时撤销。
同类软件
相关推荐

Boray POWer v1.6.3下载

netcfg.hlp文件 閻庤蓱閺岀劑1.5下载

虚拟现实软件(OpenVRP) 閸忓彉闊﹙1.5下载

Sound Lock v1.3.7下载

SimpleWMIView v1.44下载

VHD W7 Compact v7.14下载

TrayApp v2.12下载

UNetbootin v6.85下载

Pushbullet v3313下载

Visual Bat 批处理开发工具 v2.13下载

JumpListsView v1.19下载

雨林木风一键重装系统 v7.8下载

KFK v3.24.0.64下载

本地Dns设置工具 v1.7下载

SlickRun v4.4.9.6下载

局域网装机助手_IP恢复 v1.4下载

极米同屏助手 v2.1.8下载

Oracle VirtualBox(免费虚拟机) v6.1.6下载































